天地劫幽城再临手游封寒月阵容推荐
天地劫幽城再临手游风寒月还是很不错的角色,那么到底要怎么搭配阵容最好呢?希望下面这篇天地劫幽城再临手游封寒月阵容推荐能帮到大家。
免费影视、动漫、音乐、游戏、小说资源长期稳定更新! 👉 点此立即查看 👈
天地劫幽城再临手游封寒月阵容推荐
我对使用封寒月的主角队阵容进行了介绍。下篇将介绍一下冰阵阵容的组队推荐。首先我需要强调的是冰阵在绝品阵法中属于较差的。原因是额外增伤触发条件相对麻烦。不同于古伦德阵法的未满血增伤可以用自残角色轻松触发。冰阵的满血触发在以下两个方面会很尴尬,其一就是不上T承伤且奶无法顾忌所有角色血线安全的情况下自然也没有了增伤。其二就是吃AOE之后,奶如何安排?先打没增伤,先奶打完血线又不一定安全了。当然,如果抛开这两点,通过合理的策略规避的话,冰阵还是挺不错的。所以我的评价是“麻烦”。
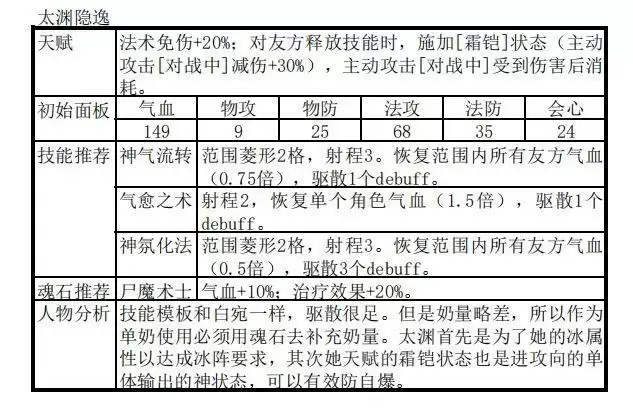
冰阵触发条件是封寒月+另外两个冰属性角色。所以首先确定另外两个冰属性角色非常必要。目前版本中,好用的冰属性角色相对较少,没什么选择余地。个人推荐为:封寒月+阴歙/冰璃,太渊隐逸。剩下的两个位置就是上火属性和雷属性输出扩大打击面,推荐角色为夏侯仪+燕明蓉。3冰角色中,阴歙和冰璃的主要区别就是一个T,一个无T输出。可以参考上篇中提到的鹿昭依和高戚的相互替换。
具体的角色详情如下:






想了解最新最热手游攻略秘籍,这里每天都有最新的资讯等你来看!敬请关注“游乐网”。
热门专题
热门推荐
首先安装 Git 版本控制工具 要在您的 Windows 电脑上安装 Git,操作非常简单。只需打开终端或命令提示符,输入下面的安装命令,即可快速完成部署。 winget install git git 安装 Ollama 本地 AI 客户端 现在有个好消息分享给大家:最新版本的 Ollama 已经
战术射击大作《三角洲行动》国服DAU突破5000万,官方发布重磅福利共庆里程碑 近日,射击游戏市场捷报频传——战术射击网游《三角洲行动》国服日活跃用户数(DAU)正式突破5000万大关。这一数据不仅是游戏上线后的关键性成就,也标志着其已牢固占据国内战术射击类游戏的领先地位。为纪念这一里程碑式的突破,
追觅INNIX Aura Mini LED R8000F电视评测:全球首创动态声擎,实现声音智能追踪 你是否想过,家中的电视机能够智能感知你的位置,并让声音始终追随你的双耳?这已不再是科幻构想。在刚刚闭幕的以“AI科技 慧享未来”为主题的AWE2026展会上,追觅INNIX旗下的一款Mini LED
揭秘索尼 PSSR 技术方案:PlayStation 5 Pro 首席架构师详解 INT8 数据格式优势 2024年3月27日,行业传来一则关键信息。索尼PlayStation 5系列产品首席系统架构师Mark Cerny在接受著名技术媒体Digital Foundry专访时正式确认,最新推出的PS
恐龙蛋孵化全面指南:从获取到培育全流程详解 在热门游戏《龙岛异兽起源》中,拥有一只专属的恐龙伙伴是每位玩家的核心目标,而这段旅程始于一枚蛋。获取恐龙蛋主要有以下几种途径:完成主线或支线任务、探索地图上的神秘区域与隐藏地点,以及积极参与游戏内的节日或限时活动。得到恐龙蛋后,首要任务是建立一个安全的孵化





