关于23岁女生从货拉拉车上跳窗身亡,有几句话不吐不快。。。

今天,不少社交平台的热搜头条都给了这样一条新闻:23 岁女生在货拉拉车上跳窗身亡。


简单给大家概括下事情的经过:2 月 6 号晚上 9 点,一位 23 岁的女生在货拉拉平台上网约搬家,在行驶途中,从副驾驶“自己跳窗”,抢救无效不幸离世。
然后,根据媒体的报道,这件事情存在一些比较蹊跷的点。。。
比如途中司机发生了三次偏航;以及女生在跳窗前 6 分钟还回复了信息。

这些信息一串联起来,相信大家心里难免犯嘀咕,车上到底发生了什么?
如果说用偏航来指责司机肯定对女孩心存不轨吧。
知乎上就有经常跑这条线路的老司机站出来指出货拉拉司机走这条“偏航”路线也有合理性:比原定路线更快,不容易堵。

如果说司机什么都没有做的话,那是什么导致了女孩做出了行驶的车上跳窗这么极端的行为?
关于这件事情本身,差评君的看法是,在这么扑朔迷离的情况下,只能等待警方早点查明真相。不放过坏人,也别冤枉好人。
但,当时发生了什么,是什么导致女孩做出极端行为,司机是否存在过错,我们可能永远无法得知了。。。

根据媒体报道,这件事情因为证据不足,司机已被释放,目前警方在补充调查中。受害者弟弟表示事发车辆内没有录音录像设备。
差评君在看到这段话的时候,内心简直涌现了一万句卧槽。。。
这特么都2021年了,在运输服务业中,还能缺乏录音录像等安全保障设备,导致事发后没有证据可寻,这未免也太过于落后了吧?
呐,随便打开几个运输服务平台测一下,带大家感受下。
先打开了一个常用的网约车平台,由于我很久没用,叫车前直接收到了下面这个提示↓ ↓

里面写的清清楚楚:行程全程录音且录像。
然后我打开了高德,也是很轻松就从个人页面里找到了安全页面,以及里面的行程录音说明。

不仅如此,大家在任意一个网约车平台上打车,应该都看到过这个「紧急求助」的按钮。
差评君还记得,有一次凌晨我用聚合打车平台打车,打到了一个从来没听说过的网约车品牌。
大家都知道现在男孩子晚上也不是很安全。。。
所以我当时还怂了一下,担心有意外咋办,结果一上车,坐到后排看到了两个斗大的按钮。
类似下面这种。。。

你看,在运输服务领域,早就有一套较为成熟的安全防范措施,录音录像在这套措施里都只是基本操作,你就算不想动脑子,抄也能抄几条用吧?
在看完报道后,差评君忍不住下了一个货拉拉,想看看这个平台上是否有任何的安全保障措施,结果还挺吃瘪的。。。
首先,我浏览了一圈并没有看到安全页面(滴滴、高德上都是有独立页面的)。

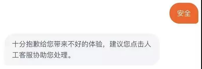
然后,差评君点开了在线客服,准备问问。。。
大家应该知道,这种用户会频繁问及的问题,基本上都有对应回答模板,你问啥系统就给你返回啥答案,以减少人工客服的压力。
我输入了隐私这个关键词,在线客服正常返还了回复。

然后输入了安全,结果。。。

告诉用户平台上有什么安全措施难道是什么见不得人的事情么?还得麻烦人工客服来说?
差评君逛了一圈下来有这么一个感受:货拉拉明明跟滴滴等客运平台有不少的相似之处(尤其是在搬家业务上,很多人都会选择跟车),但是他们在安全保障这块几乎是一片空白。
但这件事情原本不应该这样。。。
一来,这类问题已经发生过多次,客运平台上早就可供复用的方案。
二来,货拉拉并不是什么初创的小企业,它是一家已经成立 8 年,估值超 100亿美元的大公司,理应不断完善、优化自己运营中出现的问题。

类似的情况不仅仅出现的货拉拉上。
近几年有不少公司涌入了货运搬家领域,差评君知道的自如搬家、快狗搬家、搬运帮等等。
但是差评君在 App Store 里面逛了一圈这类软件的软件介绍,都在强调快捷高效、明码标价,只有 1-2 家提到了他们如何保障人/货物的安全。。。
可类似的问题明明一直在困扰着用户。。

等到出事了,再万分悲痛和遗憾,为时已晚。
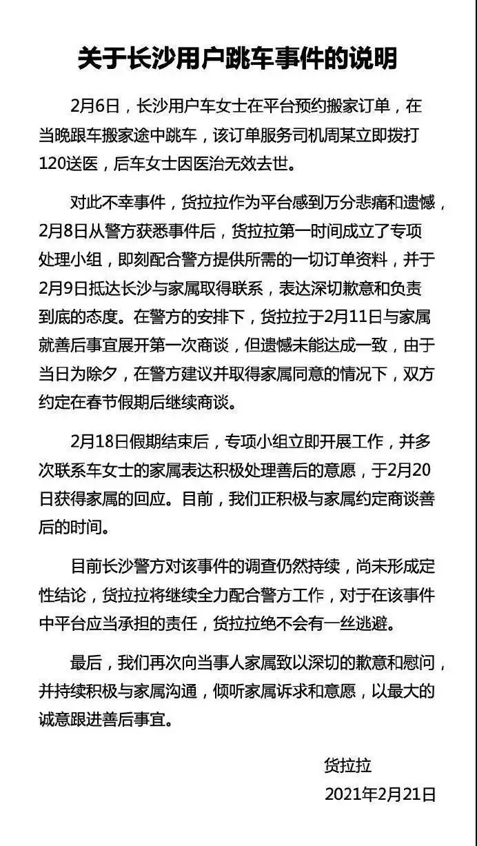
这是货拉拉对于这次事件的回应↓ ↓

差评君不知道大家怎么看待货拉拉的回应。
差评君觉得,货拉拉处理问题的态度还是有的,表态说自己会积极处理,并且承担责任。
但是在这份回应里,我们没有看到货拉拉对平台的安全防范措施存在不足的反省。
也没有看到货拉拉后续是否在考虑出台措施,以后如何确保类似的事情不会再发生。
希望货拉拉们能够切实地做出改变,只有积极面对、勇于担责的态度,可阻止不了下一次危险的发生。
参考资料、图片来源:
微博@头条新闻
免费影视、动漫、音乐、游戏、小说资源长期稳定更新! 👉 点此立即查看 👈
紫牛新闻
知乎
滴滴出行
高德地图

想了解最新最热手游攻略秘籍,这里每天都有最新的资讯等你来看!敬请关注“游乐网”。
热门专题
热门推荐
我国刀具市场发展调研报告 在当今制造业持续升级的背景下,市场调研报告的重要性日益凸显。一份结构清晰、数据翔实的报告,能为决策提供关键参考。以下这份关于我国刀具市场的调研报告,旨在梳理现状、剖析问题,并为未来发展提供借鉴。 当前,国内刀具年销售额约为145亿元,其中硬质合金刀具占比不足25%。这一比例
国内首份空净市场调研报告 在公众健康意识日益增强的今天,市场报告的重要性不言而喻。一份结构清晰、数据翔实的报告,能为行业描绘出精准的航图。那么,一份优秀的市场调研报告究竟该如何呈现?近期发布的这份国内空气净化器行业蓝皮书,或许能提供一个范本。 市场增长的势头有多强劲?数据显示,国内空气净化器市场正驶
水利工程供水管理调研报告 在各类报告日益成为工作常态的今天,撰写一份扎实的调研报告,关键在于厘清现状、找准问题、提出思路。这份关于水利工程供水管理的报告,旨在系统梳理情况,为后续决策提供参考。 一、基本情况 横跨区域的**水库及八座枢纽拦河闸,构成了**运河流域防洪与兴利供水的骨干工程体系。自投入运
财产保全申请书范本 一份规范的财产保全申请书,是启动财产保全程序的关键文书。其核心在于清晰、准确地列明各方信息、诉求与依据。通常,申请书的结构是固定的,但具体内容需要根据案件事实来填充。下面,我们通过几个典型的范本来拆解其中的要点。 篇一:通用格式范本 首先来看一个通用模板。这个模板清晰地勾勒出了申
“防台抗台”活动由学院的积极分子组成,他们踊跃报名,利用暑期时间奉献自己的青春,为社会尽一份力量。 带队的学院分团委书记吕老师点出了活动的深层价值:这不仅是一次能力锻炼,更是学生认识社会、融入社会并最终回馈社会的关键一步。经过这番历练,团队友谊愈发坚固,协作精神显著增强,感恩之心也油然而生。 青春洋





