阴阳师2021斗技后手阵容搭配及翻牌技巧
阴阳师2021斗技后手阵容怎么搭?阴阳师2021斗技后手怎么翻牌?针对现版本斗技从个人经验出发整理了一些式神的信息包括御魂搭配,阵容配置以及实战翻牌技巧,感兴趣的话,来看看阴阳师2021斗技后手阵容搭配及翻牌技巧吧!
免费影视、动漫、音乐、游戏、小说资源长期稳定更新! 👉 点此立即查看 👈
阴阳师2021斗技后手阵容搭配及翻牌技巧

首先是大人需要准备的式神(适用于后手玩家 优先程度从前到后,尽量丰富卡池)
1.火灵鬼吞 速攻生/速生攻 速度+130左右 (本人目前是132)
2.木魅千姬 速攻生/速攻攻/速攻暴 速度130左右
3.青女房/地藏山风 速攻爆 满爆堆爆伤 速度+60-70即可
4.招财SP金鱼姬 速攻攻/攻攻攻/速攻爆/攻攻爆? 核心必练
5.薙魂鬼童丸 速攻生/速生生 +130速度左右
6.薙魂御馔津 生抗生 不需要黑蛋升技能
7.薙魂SP荒川 速攻爆/生攻爆/攻攻爆 超星
8.招财铃鹿御前 速攻暴 速度+120左右
9.招财镰鼬 速生生/速攻生/速生攻.. 速度+120-130左右
10.蚌精八岐大蛇 速生暴 速度+60-70即可
11.蚌精/薙魂/被服 日和坊 生生暴/速生暴
12.蚌精/薙魂 缘结神 速生暴/速生生
13.招财/火灵 SP御馔津 速抗生
14.木魅/招财 小白 速生生 速度+115左右
15.日女SP御缘般若 速生生+130左右
16.针女/钟灵 SP彼岸花 攻攻爆..
17.钟灵/魅妖/心眼 SSR彼岸花 速命生/攻攻爆
18.蚌精匣中少女 生生暴
19.薙魂星熊童子 速命生
20.招财百目鬼 速命生
21.轮入道/蚌精 化鲸 速攻攻/速生攻/速攻生
22.魅妖SR般若 速命生
23.返魂香雪童子 速命生 不需要黑蛋升技能
24.木魅/薙魂 垢尝 速抗生
25.招财/蚌精小松丸 速命生
26.散件/招财孟婆 速度+150 适合御魂资源多 水平比较高的大人 平民慎用
27.散件/招财 阎魔 速命生 速度+150 适合御魂资源多 水平比较高的大人 平民慎用
练度高的玩家可以准备2号机 并且寻求更多式神的组合 加深卡池 开发套路
奶切/苍连/SP灯/大天狗/鲤鱼精/樱花妖/大岳丸/清姬/弥豆子/雪女/泷夜叉姬/一目连/熏/椒图/睡猪..

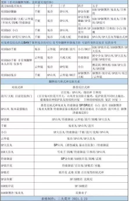
阵容推荐和翻牌顺序

翻牌技巧和式神克制关系


热门专题
热门推荐
智能家居赛道激战正酣,小米电视凭何赢得消费者青睐? 如今的智能家居市场,早已是一片红海。各方势力角逐之下,小米电视却悄然跃升为许多家庭选购清单上的重要选项。从沉浸式的家庭影院到酣畅淋漓的游戏娱乐,它凭借一套覆盖多元场景的产品组合,其市场表现值得深入一探。 核心优势:一张覆盖全场景的产品网 说起小米电
王者万象棋女娲最强出装与实战手法全攻略 在《王者万象棋》的激烈对抗中,决定一位英雄上限的往往不只是其技能机制,更在于能否通过精准的装备搭配,将她的核心能力彻底解放。女娲正是如此,一套契合版本的出装方案,是她掌控全场节奏、奠定胜局的核心保障。 王者万象棋女娲怎么出装 要让女娲的远程消耗与爆发控制能力全
深入理解C语言递归的核心原理与工作机制在C语言编程中,递归是一种强大的编程范式,指函数直接或间接调用自身来解决问题。掌握递归的关键在于领悟其核心思想:将复杂的原始问题,逐步分解为结构相似但规模更小的子问题,直至子问题简化到能够直接求解的基线条件。这一过程主要包含两个不可或缺的组成部分:递归基(出口)
Xbox One的硬件体验与日常维护作为一款已进入生命成熟期的游戏主机,Xbox One在长期使用中展现出了其设计的稳定性。其机身设计相对宽大,这为内部散热提供了一定空间,但也意味着在电视柜中需要占据不小的位置。在长时间游戏后,机身会排出温热空气,这属于正常现象,保持良好的通风环境至关重要,避免将主
如何在合约交易中利用“一目均衡表(IKH)”判断长线趋势? 判断长线趋势,从来不是单凭一两个信号就能拍板的。它更像是一个系统工程,需要多个维度的证据相互印证。说到这,就不得不提一目均衡表(IKH)这套经典工具。它之所以在趋势交易者中备受推崇,正是因为它提供了一套环环相扣的验证逻辑。 一目均衡表长线趋





