四叶草剧场特殊状态效果大全
四叶草剧场特殊状态效果有哪些?四叶草剧场中有许多的特殊状态效果,分别为速度、行动、命中、暴击、状态等等,这些四叶草剧场特殊状态效果是什么呢?今天小编就为大家带来四叶草剧场特殊状态效果大全,赶紧来看看吧!
免费影视、动漫、音乐、游戏、小说资源长期稳定更新! 👉 点此立即查看 👈
四叶草剧场特殊状态效果大全

特殊状态效果总集:

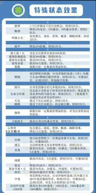
图1

图2

图3

图4
图1图2按照类型排序
图3图4按照拼音排序
四叶草不正经攻略,仅供参考。
反击 受到攻击时进行反击,持续1回合。
恋战 受到攻击时有50%概率进行反击,持续1回合。
缠绕 错过下一次行动机会,持续1回合。
昏迷 错过下次行动机会,持续1回合。
击飞 被击飞的目标将暂时离场,处于不可选中状态,击飞在自身行动开始前或回合结束后落下。
麻痹 1/3几率错过下次行动机会,持续3回合。
石化 错过下次行动机会,持续1回合。
睡眠 错过下次行动机会,但会被打醒,持续2回合。
热门专题
热门推荐
加密货币行业翘首以盼的监管里程碑,终于有了实质性进展。美国证券交易委员会(SEC)主席保罗·阿特金斯(Paul Atkins)近日证实,那份允许加密项目在早期获得注册豁免权的“安全港”框架提案,已经正式送抵白宫,进入了最终审查阶段。 在范德堡大学与区块链协会联合举办的数字资产峰会上,阿特金斯透露了这
微策略Strategy报告:第一季录得144 6亿美元浮亏 再斥资约3 3亿美元买进4871枚比特币 市场震荡的威力有多大?看看Strategy的最新季报就明白了。根据其最新向美国证管会(SEC)提交的8-K报告,受市场剧烈波动影响,这家公司所持的比特币在第一季度录得了一笔惊人的数字——144 6亿
稳定币巨头Tether的动向,向来是加密世界的风向标。这不,它向Web3基础设施的版图扩张,又迈出了关键一步。公司执行长Paolo Ardoino在社交平台X上透露,其工程团队正在全力“烹制”一个新项目——去中心化搜索引擎 “Hypersearch”。这个消息一出,立刻引发了行业的广泛猜想。 采用D
基地位于Coinbase旗下以太坊Layer2网络Base的Seamless Protocol,日前正式宣告了服务的终结。这个曾经吸引了超过20万用户的原生DeFi借贷协议,在运营不到三年后,终究没能跑赢时间。它主打的核心产品是Integrated Leverage Markets(ILMs)——一
PAAL代币揭秘:深度解析Web3社区治理的核心钥匙 在去中心化自治组织的浪潮中,谁真正掌握了项目的话语权?PAAL代币提供了一套系统化的答案。它不仅是生态内流转的价值媒介,更是开启链上治理大门的核心凭证。通过持有并质押PAAL代币,用户能够对协议升级、资金分配乃至战略方向等关键事务投出决定性的一票





