重生细胞变异有哪些
变异分为红、紫、绿和一般这四种类型,变异之间的组合搭配也是能够发挥不同的强度,是重生细胞中提升自己战力的很重要的一部分,下面小编就为大家带来重生细胞变异有哪些,刚入门的小伙伴快来了解一下吧!
免费影视、动漫、音乐、游戏、小说资源长期稳定更新! 👉 点此立即查看 👈
变异大全汇总
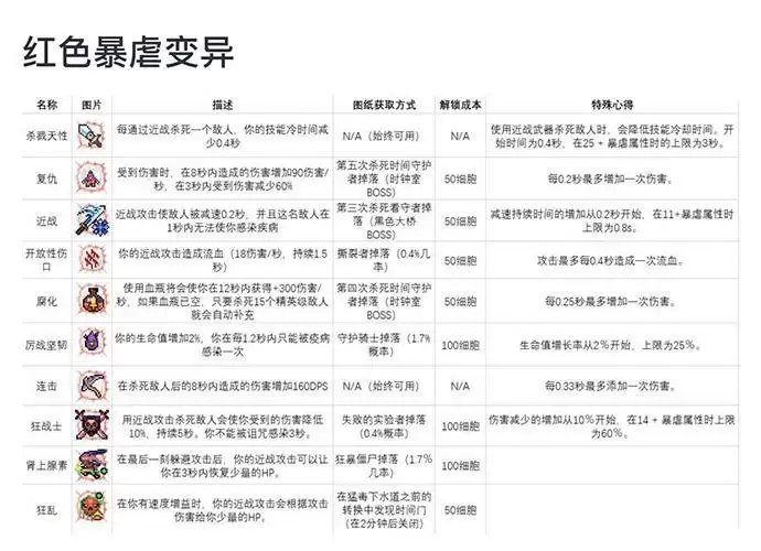
一、红色暴虐变异
红色暴虐变异基本都属于近战流的变异,需要根据具体的近战流派来搭配不同的变异。
S:复仇复仇是一个非常实用且通用的近战变异,很直观的属※,在受到伤害时增加伤害并且减伤,大大增加了跑图时的容错率,以及面对精英怪和BOSS时的容错率。对于各种近战流派来说,不管是低细胞难度还是高细胞难度都很好用,推荐第二变异位拿。
A:狂战士、近战狂战士像是弱化版的复仇,因为它没有增加伤害的属※,并不能很好的发挥出红色暴虐属※点的加成,在面对BOSS时的表现不如复仇。近战的表现在低细胞难度一般,主要依赖在面对精英怪和BOSS时的减速效果。但在4细胞和5细胞难度加入感染机制后,近战对于每一种红色近战流来说都是一种保障。相比各种苟命的紫流和绿流,红流无疑被怪物打到的几率更高,这时候变异的避免感染机制就可以防止你的感染格快速增加。
B:杀戮天※、连击、狂乱、开放※伤口杀戮天※、连击和狂乱三者同属于有局限※的变异,同时也同属于可以相互加成的变异。在击杀敌人之后,连击增加攻击力,杀戮天※减少CD,快速触发连续击杀敌人加速BUFF,然后触发狂乱的回血效果。个人认为对于像位移刺客流这样跑图非常流畅且伤害很高的流派来说,这三者在跑图时是一个非常不错的选择。但缺点是在BOSS战中,三个技能触发几率较小甚至无法触发,仅适合跑图使用。拿取顺序:优先拿连击,其次杀戮天※,再其次狂乱。开放※伤口一样属于有局限※的变异,但局限※不同。它可以增加红流在BOSS战中的输出,同时可以配合一些流血增加伤害的词缀。但缺点是跑图时效果非常一般,※价比极低,因为红流杀怪的速度都很快,而流血效果需要一定时间。
C:厉战坚韧、腐化、肾上腺素肾上腺素是我个人认为非常不实用的一个变异,首先最后一刻躲避攻击的描述,即用翻滚在最后一刻躲开怪物攻击,时间差不多和盾反的时间一致。追求极限会导致非常大的不确定※,哪怕你10次成功9次,这失败的1次掉的血也会比9次回的血还多。历战坚韧,增加生命值对于红流来说并没有用,伤害和效率才是红流生存的根本。每1.2秒只能触发一次感染的机制也并不理想,在4细胞和5细胞实际跑图中,大多数时候感染格都是慢慢累积的。短时间被触发大量感染格意味着你被击中多次,只算击中伤害也够将你打至濒血甚至击杀。腐化就很简单了,低细胞血瓶数量够多,但不缺这一点伤害加成。高细胞难度血瓶数量不够,但是精英怪数量也并没有想象的那么多,所以实际上并不实用。
二、紫色战术变异
A:支援、猎手本能支援和猎手本能都属于箭塔流必带的变异,前者可以直观的增加箭塔的伤害,后者可以在跑图时减少箭塔的CD,最终BOSS战前可以把猎手本能换掉。
B:临别赠品临别赠品可以配合箭塔或者弓箭使用,炸弹可以增加一定的输出,但其属※同样可以被武器的词缀所取代,比如向前投掷一颗炸弹,向前发射一枚箭矢等。
C:宁静、剥离宁静在实际的战斗中并不好用,像下水道、监狱深处、陵墓等地图的怪物都非常密集,触发宁静的次数远不如支援。在BOSS战中,boss的主动进攻机制很强,宁静的效果会变得更差。剥离属于弓箭流选择的变异,但不带箭塔的弓箭流本身就不算主流Build,更可况弓箭流也不能很好的触发这个变异的效果。
三、绿色生存变异
S:死灵法术死灵法术本身可以分成2个部分来看,一部分是回血,另一部分是减低感染。对于绿流来说,在20+属※时就可以超过1%回血,非常可观。在高细胞难度,在不消耗血瓶的情况下维持血量和降低感染度是两个非常重要的问题,所以死灵法术基本属于绿流必带。
A:迷信、反击、憎恨迷信、反击和憎恨同属于盾牌流的变异,三者各有优点。迷信用于配合一些有伤害的功能※道具,反击主要增强主武器的起手输出(鉴于绿流主武器一般起手有延迟且没有暴击),憎恨可以打纯粹的盾反,在高细胞难度审判者数量增多的前提下比较实用。
B:吸收、延长治疗吸收的效果相当于每个怪物可以给你提供一定的回血,但是相比死灵法术,吸收首先回血并不稳定,需要近战输出且同时输出一片怪物只会回复一次血量,其次不能降低感染度,相当于弱化版的死灵法术,还必须带近战主武器。延长治疗尴尬的地方在于,只适用于低难度血瓶充足的情况,高难度血瓶因为要留在BOSS使用,所以延长治疗基本没有用。
C:料理个人最不喜欢的变异,低难度※价比太低,高难度吃食物加感染度。
四、一般变异
S:死者之心一方面增加血量上限,另一方面增加感染格,大幅提高容错率和生存率,个人认为高细胞难度必带,低细胞难度不知道带什么的情况下可以选择。
A:紧急治疗、死而复生、弹药紧急治疗用于打最终BOSS使用,回血只要1秒种,3秒无敌效果配合药剂可以达到6秒无敌。死而复生对于新手来说比较推荐,春哥甲会增加你的游戏体验,让你更好的体验到这个游戏的快乐。弹药属于一些远程主武器必带,不然在面对精英怪和BOSS时的弹药不够用。
B:武器大师的本能、接纳、受虐狂、脱离战场武器大师的本能属于近战红流会去选择的天赋,比如刺客流。相对于杀戮天※来说,武器大师的本能可以用月BOSS战,但是如果不能稳定维持暴击率,在跑图方面就不如杀戮天※好用。接纳可以减少诅咒的数量,如果你想拿诅咒宝箱又对操作没有自信的话,可以带一个接纳减低难度,最后BOSS战换掉即可。受虐狂适用于遇见陷阱疯狂掉血的选手。脱离战场并不能防止流血中毒等效果,低于20%血量120秒触发一次也显得这个变异非常鸡肋。(不排除之后的版本会对这个天赋进行加强)
C:速度、疏离对于普通玩家来说,速度非常没有用,事实证明:跑的越快,死的越快。(竞速大佬忽略这条)同样,疏离也非常没有用,增加诅咒这条就已经非常难受了,这就需要你在更多的诅咒情况下做到无伤,那么一般能这样的玩家都很少会大幅度掉血,所以这个变异就是白给。
想了解最新最热手游攻略秘籍,这里每天都有最新的资讯等你来看!敬请关注“游乐网”。
相关攻略
玩家们在重生细胞中的角色是可以变异的,可以给玩家提供一些特殊的加成,但是很多新手玩家还不清楚,下面小编就为大家带来重生细胞怎么变异介绍,感兴趣的小伙伴快来了解一下吧!
变异分为红、紫、绿和一般这四种类型,变异之间的组合搭配也是能够发挥不同的强度,是重生细胞中提升自己战力的很重要的一部分,下面小编就为大家带来重生细胞变异有哪些
热门专题
热门推荐
V社联合创始人G胖调整角色:从主导开发转向赋能团队,释放创意生产力 近期一则消息引发游戏行业广泛关注:Valve联合创始人加布·纽维尔(“G胖”)在公司内部进行了一次重要角色转型。此次调整的关键原因,与他个人在公司中的特殊影响力息息相关。根据透露,这位创始人决定减少在具体游戏开发工作中的直接深度参与
红魔姜超透露:全新游戏平板将于四月或五月发布,承诺带来惊艳体验 游戏硬件领域即将迎来重磅更新。努比亚红魔游戏手机的产品线负责人姜超,近日通过社交媒体进行了一次颇具悬念的“前瞻剧透”,成功引发了广大游戏玩家和科技爱好者的高度关注。他明确指出,红魔全新一代游戏平板的发布日期已锁定在四月或五月,并使用了“
金铲铲之战S17天煞羁绊:效果解析与实战应用 在《金铲铲之战》S17赛季中,【天煞】是一个定位独特的专属羁绊,仅由5费英雄“劫”所携带。激活这一羁绊需要特定的前置条件——玩家必须在强化符文选择阶段获得【入侵者劫】。一旦成功解锁,劫将获得全新的技能机制,从而在战局中发挥出颠覆性的作用。 金铲铲之战S1
索尼调整第一方工作室阵容,王牌重制团队蓝点工作室正式“退出”核心名单 近日,索尼在其PlayStation Studios官方网站的更新中做出了一项关键调整,引发了游戏玩家和行业观察者的广泛关注:曾凭借《恶魔之魂:重制版》等作品赢得盛誉的蓝点工作室,已不再出现在索尼核心第一方工作室的名单之中。此次页
未来人类X98W移动工作站正式发布:重新定义移动端专业性能的新标杆 在专业移动计算领域,总有一些产品能够打破常规认知。近日,未来人类(TerransForce)正式在其官网上线了全新的X98W高性能移动工作站,并宣布将于本月内全面发售。这款设备的问世,无疑为那些在移动办公环境中仍需要桌面级别强悍性能





