三国志幻想大陆汉中争霸玩法
三国志幻想大陆汉中争霸怎么玩?“汉中争霸”是三国志幻想大陆即将推出的新军团GVG玩法,在汉中争霸中可以获得丰厚奖励。下面带来三国志幻想大陆汉中争霸玩法说明,希望对各位有所帮助。
三国志幻想大陆汉中争霸介绍

基础规则
① 开启后每周开启2次,每次开启时根据军团排位在战区/全服内随机匹配2个军团进行对战
② 每次开启持续3天,将分为多个防守阶段和进攻阶段

玩法将设置有主地图
① 主地图上将分为2个军团,每个军团都将拥有1个主城和3个次级城池
② 军团攻破敌方任意次级城池后可进攻主城

点击城池之后可以进入内部地图
① 内部将设置城门、要塞、高级城堡等不同建筑
② 建筑上可以布置多个军团玩家的队伍进行防守
③ 玩家需要攻击敌方建筑上的玩家队伍,从而获取积分并破坏建筑

胜利规则
① 每个进攻日结算时,如果仅有1方军团击溃敌方主城,则该军团获胜
② 如果双方均未击溃敌方主城/均击溃敌方主城,则根据最终结算日攻击积分高低来判定胜负
③ 如果有一方率先击溃敌方主城,后续双方可继续持续进攻,但不影响胜负

基础说明
① 每次流程分为1个布防阶段和3个进攻阶段,其中进攻阶段只可发起进攻,布防阶段只能布置防守队伍
② 在布防阶段时,玩家可以更改自己的防守队伍,团长/副团长则可以将玩家任意布置到尚未被击破的建筑上③ 在进攻阶段开始后,团长/副团长可以调整玩家的防守位置,但是无法立即生效(将在下次进攻阶段开始时生效)
④ 在进攻阶段开始后,玩家将可以进攻敌方军团的防守玩家&建筑


进攻机制
1. 每人每天拥有10次进攻次数,每天凌晨5点重置初始次数
2. 扰乱:可以通过消耗进攻次数降低防守方的属※,并持续接下来的N次进攻
3. 攻击建筑:
① 当该建筑上没有玩家防守或者防守玩家被击破,进攻方可以进攻该建筑
② 每次进攻建筑时,扣除1次进攻次数,并扣除建筑20%的血量、当建筑血量被击至0时,该建筑将被击破

防守机制
1. 兵力机制:每个防守玩家初始为400点兵力
2. 攻击方每击败1个队伍中的1个武将,扣除防守方1点兵力,完全击败1支队伍,则扣除10点兵力
3. 防守方的2支队伍分开计算,全部被击败则扣除20点兵力
4. 每次攻击至少扣除防守方5点兵力
5. 如果防守方只有1支队伍,则默认至少取胜一场
① 如果次级城池未被攻破,进攻方的效率会降低,一座城池对应30%,最多降低90%
举个例子:原来我防守失败 -20兵力,进攻方效率降低90%,我防守失败 -2兵力
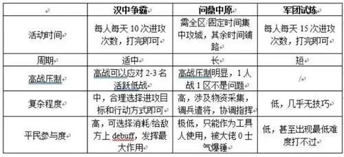
最后再来看下倾鸢大佬总结的汉中争霸、问鼎中原、军团试炼三款活动的特点对比:

想了解最新最热手游攻略秘籍,这里每天都有最新的资讯等你来看!敬请关注“游乐网”。
热门专题
热门推荐
公安部就电子数据取证规则公开征求意见,拟将网络安全等行政案件纳入适用范围,并规范取证流程与核心概念。新规特别明确了获取密码、调取通讯内容等特殊程序,需经严格审批并保障当事人权利。配套法律文书也同步优化,以构建更规范且注重权利保障的取证体系。
理想L9和LIvis的定价策略刚掀起波澜,小鹏GX的最终价格就给出了更猛烈的回应——从近40万元的预售价直降至27万元起。用小鹏产品矩阵负责人吴安飞的话说,这叫“9系的产品,8系的价格”。 这12万元的下调,效果堪称立竿见影。发布会次日,小鹏集团港股股价一度大涨超8%。更关键的是市场订单:上市12小
5月21日,环塔拉力赛新疆且末赛段大营迎来了一位备受瞩目的访客——知名零售企业胖东来的创始人于东来。他专程前往长城汽车车队营地,与参赛车手及后勤团队进行了深度交流。据悉,于东来此次自驾越野之旅已历时一月,随行车队中包含多款国产越野车型。经过实地驾驶与多维度对比,他对以长城汽车为代表的国产越野车品质给
比特币官方入口在哪里?一个核心门户的权威指南 说起比特币,很多人第一反应是去找它的“官网”或“官方App”。但这里有个关键点需要先理清:比特币本质上是一种去中心化的全球数字货币,它不属于任何一家公司或机构,而是由一个庞大的、遍布全球的社区共同维护。因此,它并没有传统意义上由某个企业运营的“官方网站”
Ring-2 5-1T是什么 在当今大模型技术激烈竞争的赛道上,追求更长的上下文处理能力和更强大的深度推理性能已成为核心焦点。近日,蚂蚁集团旗下的inclusionAI团队重磅开源了Ring-2 5-1T模型,这是一个参数规模高达万亿级别的混合线性思考大语言模型。该模型基于先进的Ling 2 5架构





