万国觉醒新手开局文明选择与前期发展路线攻略
万国觉醒国服上线指日可待,会有不少新玩家入坑,第一个就要了解这个游戏的各个文明特色,开局选择一个自己想玩的文明,那么新手开局文明选择与前期发展路线有什么思路?下面一起看看吧:
玩的是国际服,可能与即将上线的国服数据有所偏差,仅供大家参考
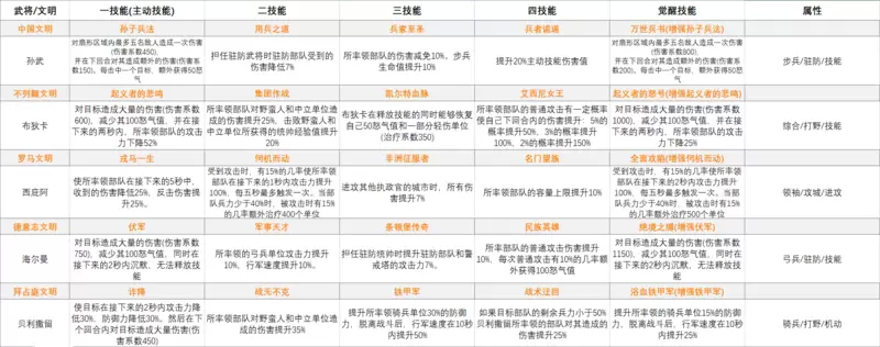
一共有11个文明供玩家选择,分别是罗马/德意志/不列颠/法兰西/西班牙/中国/日本/韩国/阿拉伯/奥斯曼/拜占庭。每个文明都有不同的特色以及加成,我在这里列了一个表格,方便查看属性,如下图。



根据自己的喜好和需求来选择文明。初期建议选择中国文明,有5%的建筑速度加成,在初期升级建筑阶段有一定的帮助。以及初始武将孙武,属性也不错,可以群殴野蛮人或者打群架。武将的搭配、属性以及天赋树怎么走,以后我会另开一贴来专门说
进入游戏后,会有一个小教程,大概两三分钟的时间,教程过后就可以自行发展。首先是建筑,青铜时代之前升级市政厅没有太多的限制,青铜时代以后需要满足一些建筑的等级才可继续升级市政厅。这里我就不一一说明了,可以在升级市政厅界面查看需要满足的建筑
接下来说一下资源,城市发展离不开资源。资源的获取方式有资源点、初期探索村庄、采集地图的资源点、主线任务、充值的礼包等各种方式。肯定有氪金大佬们嫌麻烦就直接充钱的。
这个游戏很吃资源。训练部队、打架、治疗、升建筑、升科技都要资源。不同类型的兵种需要的资源也不一样:骑兵需要食物石头以及金币,步兵需要食物木头以及金币,弓兵需要木头、石头以及金币,攻城车需要食物木头以及石头。(此处我用的三级兵来举例)
在前期部队数量极少的情况下,可以优先探索村庄以及山洞还有主线支线任务来获得一定数量的资源,等部队慢慢多起来后可以去采集一些1级或者2级的资源点。
资源点一共是5类6个等级,分别是1-6级农田、1-6级伐木场、1-6级采石场、1-6级金矿、1-2级宝石矿,等级越高资源数量越多。重点说一下金币这个东西,前期在研究出四级兵之前,金币是研究训练三级四级兵的重要资源,金币一直都是很重要而又很难得的资源,最高6级的金币矿才有336,000点金币了。不过到了后期金币会多到看到金币就想吐的地步。
然后接着就是联盟,加入一个活跃度高的,氪金玩家多的盟会成长的更快。这个就看自己的选择了。
相关攻略
万国觉醒国服上线指日可待,会有不少新玩家入坑,第一个就要了解这个游戏的各个文明特色,开局选择一个自己想玩的文明,那么新手开局文明选择与前期发展路线有什么思路?下面一起看看吧
万国觉醒国服将要上线,很多新手入坑,那么万国觉醒开局文明选哪个国家好?选了文明之后怎么换文明?下面小编就为大家整理带来解答
热门专题
热门推荐
现货持有者坚守仓位,比特币接近115,000水平 近期比特币(BTC)价格接近$115,000水平,市场整体情绪谨慎,但现货持有者依旧坚守仓位,显示出一定的多头信心。 市场现状与资金流动 那么,当前市场的资金究竟在如何流动?分析显示,一个有趣的现象正在上演:短线资金的流入其实相当有限,市场热度并未急
目录 要点介绍:分析师称XRP呈现“最强看涨结构”高位清算集中于2 90美元以上区域 周四,XRP价格稳稳站在了2 80美元上方。这个位置守住了,意味着什么?意味着市场向那个经典的“杯柄形态”目标价——6美元以上——又迈进了一步。 要点介绍: 先看几个核心数据:周四XRP报收2 82美元。技术分析显
近期,以太坊(ETH)衍生品市场经历了短暂的闪崩,但随后价格快速企稳,交易者开始关注关键突破点——$4,500水平。 ETH衍生品市场现状 市场情绪往往在剧烈波动后显露真容。从最新的链上数据和期权、永续合约的交易情况来看,那场短暂的闪崩更像是一次压力测试——结果是,市场波动率显著下降,多空力量似乎进
DOGE单日暴涨11%,交易量激增四倍,市场风向变了? 最近,加密货币市场又热闹起来了。DOGE(狗狗币)上演了一出“旱地拔葱”,价格单日暴涨11%,更关键的是,成交量直接翻了四倍。这种“价量齐升”的场面,无疑给整个迷因币板块打了一针强心剂,市场情绪肉眼可见地回暖了。 DOGE价格拉升原因分析 那么
如何安全获取欧易(OKX)官方APP?一份详尽的下载与使用指南 Binance币安 欧易OKX ️ Huobi火币️ 当人们谈论“欧易易欧”时,指的往往是那个全球顶尖的数字资产交易平台——欧易(OKX)。作为业务版图庞大的行业巨头,其官方APP无疑是用户进行交易、查看行情和管理资产的核心工具。不过,





