《雪鹰领主》坐骑图谱
北极光工作室的《雪鹰领主》手游终于要上线了,这是腾讯首款自创技能的手游。对于玄幻游戏比较感兴趣的玩家可以期待一下,在游戏中坐骑有哪些很多玩家都不知道,就由小编为大家带来《雪鹰领主》坐骑图谱。
免费影视、动漫、音乐、游戏、小说资源长期稳定更新! 👉 点此立即查看 👈
神品坐骑

注:速度85的为稀有坐骑。
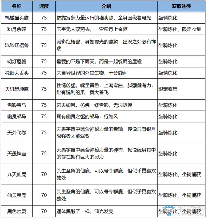
尊品坐骑

注:速度75的为稀有坐骑
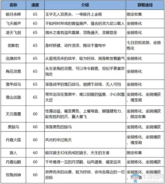
圣品坐骑

注:速度65的为稀有坐骑。
玄品坐骑

注:速度55的为稀有坐骑。
幻品坐骑

注:速度45的为稀有坐骑。
灵品坐骑

以上就是《雪鹰领主》手游中所有的坐骑啦,收集指定坐骑还能兑换收集类坐骑和道具哦。
相关内容:
>>>《雪鹰领主》御兽等级一览
相关攻略
腾讯首款自创技能战斗手游《雪鹰领主》8月全新版本即将上线,开启130级崭新篇章,其中最引人注目的非新职业“圣裁”莫属 作为《雪鹰领主》手游的第七个职业,它的外观、技能效果、攻击属性等都引起了超凡们的广泛讨论,异世来客的背景让它显得更为神秘,相信会为超凡大陆带来不一样的体验。
在《雪鹰领主》里面,每一个家族都会有他的家族传送塔 很多人都知道这一个地方,但是却不知道这一个地方的作用是什么。接下来,小编就带大家来看一下《雪鹰领主》家族传送塔作用介绍吧!
《雪鹰领主》的魔神分舵副本也是一个比较难打的一个副本,也正是因为如此所以魔神分舵副本所提供的材料也是挺多的 而且大部分都是丹药。如果说缺少回春散的话,来这一个副本是非常的有必要的。下面,小编就和大家介绍一下《雪鹰领主》魔神分舵副本打法攻略吧!
雪鹰领主的快速升级是非常关键的,本次就为大家带来了雪鹰领主怎么升级,交给大家升级技巧与方法,都是非常实用的技巧,想了解的朋友可以参考,希望能帮到大家
热门专题
热门推荐
速览攻略:世界圣羽翼王核心打法与全面解析 本攻略将为你完整呈现《洛克王国》世界圣羽翼王的通关秘籍,深度剖析两种高效实战打法:追求极致速度的“燃薪虫四回合速通”与稳定输出的“酷拉无限连击流”。文章将进一步解析这位翼系精灵王的技能机制、属性克制关系及其在PVE与PVP中的实战定位,帮助你彻底掌握应对其隐
速览:工程系统核心机制解析 在《异种航员2》中,工程系统是整个抵抗力量赖以运转的“战略后勤中枢”。无论是研发新武器、生产重型装甲还是制造先进飞行器,所有实体装备的产出都依赖于此。简言之,该系统的核心运作围绕着两大关键:工程师人力的高效配置与全球稀缺资源的精细化调度。工程师的数量直接决定了每个项目的建
核心速览 在《洛克王国世界》中,治愈兔是一位兼具功能性任务角色与实战辅助能力的精灵。它的价值不仅在剧情推进中体现,更在于对战里出色的治疗与防护表现。本文将为你全面解析治愈兔的精准获取位置、种族属性特点以及实战技能搭配,助你顺利捕捉并最大化其在队伍中的作用。所有关键信息将通过清晰的图文内容详细展示,确
速览 在《红色沙漠》中,挑战传说之狼这一强大的任务BOSS,需要玩家进行充分的准备并遵循完整的任务流程。整个过程环环相扣,你必须首先参与塞莱斯特家族的势力任务,通过完成任务将家族声望提升至指定等级,才能解锁【传说之狼】的专属讨伐任务,最终直面这个传说中的强大生物。 红色沙漠传说之狼怎么打 归根结底,
【宝可梦Pokopia】舒适度全解析:快速提升环境等级的核心秘诀 你是否正在探索《宝可梦Pokopia》世界,并希望有效提升宝可梦栖息地的舒适度?舒适度不仅是衡量宝可梦快乐程度的晴雨表,更是解锁游戏核心内容、加速发展的关键驱动指标。本攻略将系统性地为你揭示提升舒适度的核心途径,涵盖从装饰栖息地、建造





